If most marketing teams were honest, there’s plenty that they’re doing just for the sake of it - but startups and smaller businesses don't have this luxury. Here's how I use the Bullseye Framework to identify, test and validate marketing channels for our clients.

If most marketing teams were honest, there’s plenty that they’re doing just for the sake of it.
They’re showing up on platforms just because they think they should, and they’re following what other brands in their space are doing.
Larger companies have this freedom; their budgets can support a little bit of fluff. Startups and smaller companies, however, can’t afford to put resources into any marketing channels that aren’t actually delivering for them. Yet many still spread themselves too thinly across multiple channels because it’s the done thing and builds over time.
And this is where The Bullseye Framework is so effective. You narrow down a list of 20 potential marketing channels to just 3-6, and then you test these intensively. If they work, you keep them. If they don’t, you cut the channel and reallocate this resource elsewhere.
This is the exact journey that we’ve been through with over 130 clients at Growth Division, our growth marketing agency.
So if you’ve narrowed down your marketing channels and you’re ready for the testing and validating stage, keep reading to learn my (now finely-tuned) process.
I’ve written a whole guide to the exact process I follow when I propose a marketing channel mix for our clients. If you haven’t taken this step yet, give it a read.
📕 The Exact Process I’ve Used to Choose the Marketing Channels for 200+ Startups
Here’s a super quick recap:

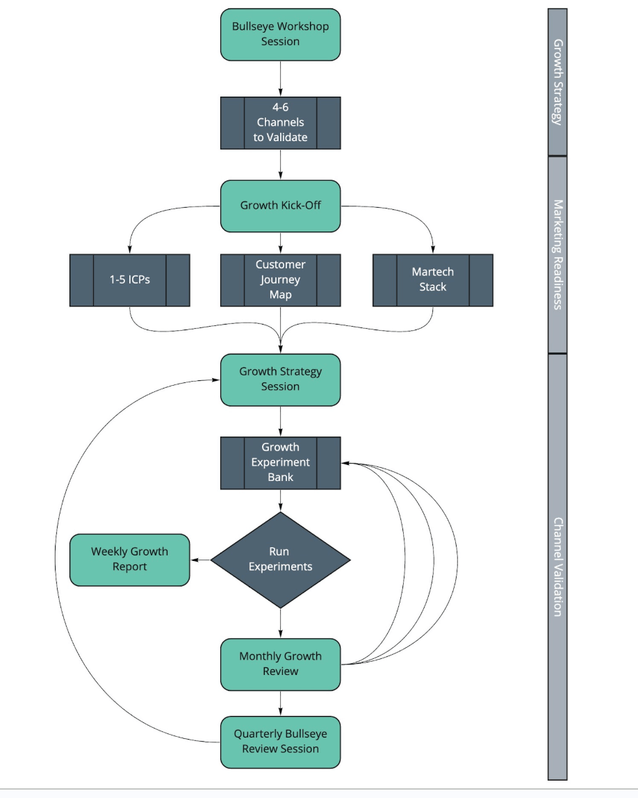
Before we jump into validating your marketing channels, you need to build a clear picture of how they all work together to bring you to your overarching goal.
For me (and our Growth Division team), this stage looks like:
And, most crucially, making sure everyone in your growth team has this information, and that they’re all on the same page.
Without this step, you’re going to find yourself in situations like:
We interviewed growth marketer Andy Masson when building our own experimentation tool, GrowthEX. And his advice on this step is worth remembering:
“You need to be really clear with everyone about what that North Star metric actually means. People can feel different things about different metrics and how you get to them. You have to all agree on what it means to the business, and you need to workshop it properly.” – Andy Masson, Founder of Massive Marketing
Before you can validate any marketing channel, you need to understand what ‘success’ looks like. What is the number we’re trying to hit, and by when?
Do not be tempted to throw all your dreams for this channel into the mix right now. Keep it practical and relatively short-term; overly ambitious goals at this stage are only going to come back to bite us later on.
Ideally, you should already have some data to work from when setting your goal, although this can only take you so far. Work with true channel experts, if you can; they will have developed a great instinct for what realistic success looks like here.
If budget allows, your channel mix should cover the full funnel, and each channel’s goal needs to match its placement. If you’re counting on content marketing to fill the top of the funnel, for example, then its goal should be related to traffic or impressions, not conversions.

Some channels are super quick to validate or invalidate. This is especially true of paid channels: pump the budget in, test test test, and take a call in 2-3 months.
Other channels, especially organic ones, are naturally slower and can take up to 12 months before seeing a return. There isn’t the same option to just turn the tap on. However, if you can get these channels delivering results, your Customer Acquisition Cost (CAC) will look a lot better in 12 months time.
It’s not uncommon for me to suggest a year-long validation period for SEO, content marketing, or community building. Which is not to say I’ll leave a failing channel live for a year, because of course I want to see progress and promising signs each month. But we need to be realistic about when the real ‘payoff’ will come.
The goal of the validation period, however long it is, is to be able to conclusively say: this channel does or does not work for our business right now.
The only way you can reach this conclusion is by experimenting rapidly and systematically. Otherwise, you’ll get to the end and still have reservations: “I guess it might have worked if we had tried xyz”. And this leaves you in a really unhelpful limbo.
Our own research has shown us that growth marketers can struggle to get their team to adopt a growth experimentation process for a number of reasons, with the most popular being that ‘their team isn’t educated on the process’ (45% of marketers selected this reason).
If this applies to you and your team, I get it, and I see it a lot. But it’s really important to get a good system in place to make this validation stage accurate and useful.
I wrote a guide to how we run growth experiments at Growth Division, with practical advice on setting this up in-house, too. Definitely give it a read if you think you could have a sharper process in place here.
📕 Why Startup Marketers Aren’t Happy With Their Growth Experimentation Process (and How We Fixed It)
Here at Growth Division, we run monthly Growth Reviews for our clients, which include all the channel managers working on each of their marketing channels. This is where we clarify upcoming priorities, share experiment learnings, and check how we’re doing against each channel’s goal for the validation period.
We then have a Quarterly Bullseye Review season, which is a bigger-picture review of what the channel mix should look like for the next three months.
We review:
This rhythm works for us and our clients, and I recommend a similar one in-house, along with week- or two-week-long ‘sprints’ to smash through your experiment bank.

When I talk about going through the Bullseye Framework process, this isn’t just something I work on with clients. It’s the exact way we approach our own marketing.
After four years of experimenting religiously, we’ve found what works. But only because we were ruthless about cutting what didn’t.
And it wasn’t smooth sailing! As you can see from this rather bumpy graph, which shows our new monthly recurring revenue (MRR), number of discovery calls, and number of proposals sent over the last few years.

If you look at the annotations in red (my real reactions at the time), any of these look like a win on the surface (tons of traffic and calls booked!). But it’s only when you track the full-funnel impact that you can see the holes.
Direct outreach has more than proven itself with other lead sources, but we couldn’t get partnerships to work for us. If certain channels are consistently attracting the wrong crowd, this can be a strong reason to invalidate them.
But on the flip side… don’t be too quick to write channels off! It’s often not easy to perfectly attribute these things, so avoid rushing into big decisions, however tempting it can be.
A really great false negative example I always come back to for this is one from a company that Tom worked with several years ago:
This company was running Google Ads, Facebook Ads and podcast sponsorship for their B2C product. A month after the campaign started, it looked like Google Search Ads were providing a £16 cost per acquisition (CPA), the Facebook Ads were providing a £40 CPA, and the Podcast Sponsorship was providing a £120 CPA.
The company was operating on a tight budget and wanted to save money where possible. They didn’t yet have a clear idea of what their customer Lifetime Value (LTV) was, so they didn’t know what they could afford to spend to acquire a customer.
They took the call that Google Search Ads were clearly the most successful, so they should put all their budget there. The podcast sponsorship was under a three-month contract, so they had to keep that running. Instead, they decided to stop the Facebook spend altogether and redirect it to Google Ads.
Within a week, their Google Ads CPA shot up to £45 and kept rising. They realised they had based their decision on a false negative, and safe to say, they started spending on Facebook Ads again pretty quickly.
By the end of the three-month podcast sponsorship contract, it was clear that all three channels were working together to provide an overall average customer acquisition cost (CAC) of £40, against an LTV of £110. Facebook and podcast sponsorship were filling the top of the funnel by raising awareness, those users were then researching on Google, and then eventually converting either by clicking brand pay-per-click (PPC) ads or clicking on generic terms, having recognised the brand name from elsewhere.
Channels will fail, and this is not a failure: it’s important data collection. Take the time to ‘sunset’ these channels carefully, and look at how you can split the recovered budget between testing new channels and doubling down on validated ones.
Here are the steps I recommend:
The first and most important thing is to capture everything you have learned about this channel for future reference (something marketers told us they often let slip through the net).
If you don’t, it means someone else might be testing this same channel for the business a year from now, trying all the same things, and arriving at all the same conclusions you already found. A huge waste of time and resources!
We record all our experiments in our own tool, GrowthEX. This gives our clients a clear picture of what has been tried, and what worked – long after they stop working with us. Ultimately, the tool you use doesn’t matter; just record everything you’ve tried, and do it thoroughly.
Just because this channel does not work right now, that’s not to say it won’t be worth revisiting in the future. Ideally, before switching a channel off, you’ll be able to make a clear statement: “This channel did not work because of [clear reason]”.
This then leaves the door open for this channel to relaunch in the future if those circumstances change.
Here are two real examples from our work with clients:
Being able to invalidate a channel confidently is exciting because it means you get to bring a new one into the mix.
Ideally, startups and high-growth companies should reach the point where they always have some validated channels live (proven to drive growth for them), as well as some channels in the testing period.
Algorithms and conditions shift. It’s important to always be exploring new avenues in some capacity, even if you ease off on the amount of budget allocated to this. This is easy for me to say here, but I know it’s something teams struggle with in practice because:
This is why I always recommend staying flexible at this point by working with skilled freelance channel experts. And the bonus is that, when you work with niche experts, you know the channel has been tested properly, and you can feel confident in the decision to validate or invalidate it.
📕 Freelance vs Agency vs In-house: How to Structure Your Startup Growth Team
At Growth Division, we work with over 85 vetted freelance channel experts, so this stage is easy for us to handle. We simply give notice to the freelancer working on the channel right now, and source a new one for the channel we want to try next.
Everyone who works with us knows the score, and they understand that we need this flexibility to be able to offer our clients a service that’s actually useful to them. Every channel fails at some point, for some clients – it’s completely expected.
Validating a channel is a huge win for any business. Now you can say with confidence: let’s double down on this.
In the Ttyl example I shared above, we invalidated social and display ads. But we were able to validate other paid channels with such confidence that the team increased their paid spend elevenfold, all while holding strong ROAS.
When you believe in a channel, it can be really hard to make the call to cut it. I definitely found this in the beginning.
Now, I find this easy, and even satisfying. I don’t see invalidating a channel as a failure; I see it as the chance to make space for something even better.
The process is important, but what’s most important is having (and fostering) this growth mentality. If you can instil a genuine growth mindset in yourself and your team, and start seeing these ‘failures’ as important data acquisition instead, you’re already on the right track
🎯 Book a free 30-minute Bullseye Strategy session with me. We’ll audit your marketing strategy together, review your current channel selection, and explore some ideas of what to try next. Book your (free) 30-min call.

Trusted by over 130 startups because our unique growth process and team of marketing experts unlock exponential growth